抢庄牛牛 太平洋财险重庆分公司及分支被罚210万, 涉多项金融违法
发布日期:2026-04-11 11:12 点击次数:95

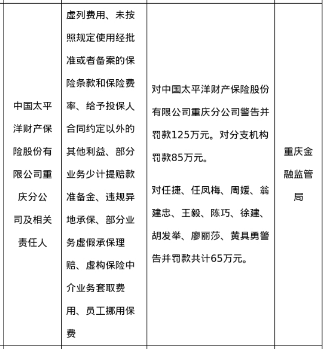
蓝鲸新闻4月10日讯,近日,亚博app国度金融监督解决总局重庆监管分局发布了罚单,剑指中国太平洋财产保障股份有限公司重庆分公司过火联系包袱东谈主。
罚单暴露,抢庄牛牛中国太平洋财产保障股份有限公司重庆分公司的主要罪人违法步履是:虚列用度、未按照规定使用经批准好像备案的保障条件和保障费率、给以投保东谈主条约商定之外的其他利益、部分业务少计提赔款准备金、违法他乡承保、部分业务不实承保理赔、凭空保障中介业务套取用度、职工挪用保费。
针对以上问题,国度金融监督解决总局重庆监管分局对其警告并罚金125万元,对分支机构罚金85万元。春联系包袱东谈主任捷、任凤梅、周媛、翁建忠、王毅、陈巧、徐建、胡发举、廖丽莎、黄具勇永别警告并处以罚金计较65万元。
抢庄牛牛
上一篇:牛牛游戏 激勉球迷活气!利物浦官方:将来三年球票加价
下一篇:没有了
推荐资讯
- 抢庄牛牛 太平洋财险重庆分公司及分支被罚210万, 涉多项金融违法2026-04-11
- 牛牛游戏 世体: 警方捏获一男人骗取6名南好意思球员, 骗对方能来西班牙踢作事2026-04-11
- 牛牛游戏 激勉球迷活气!利物浦官方:将来三年球票加价2026-04-11
- 牛牛游戏app 东方金钱证券投顾业务三违法 上海证监局责令改正2026-04-10
- 抢庄牛牛 河南太行山的绿野仙踪,有“华夏小九寨”之称!郑州动身2h直达2026-04-10
- 抢庄牛牛 图片报: 在多特官宣今夏将签下普拉特斯后, 他在克鲁塞罗没出场过2026-04-10
